X
X
咨询热线:
177-2357-2345
微信
首页
公司简介
公司概况
培训环境
中心文化
新闻中心
中心动态
红色动态
通知公告
红色培训
培训课程
培训形式
培训流程
培训特色
培训掠影
特色培训
教学基地
名家推荐
联系我们
红色培训
培训课程
培训形式
培训流程
培训特色
联系我们
电话:177-2357-2345
邮箱:
520661313@QQ.com
QQ:78900205
扫一扫添加微信
培训课程
您所在的位置:
首页
>
红色培训
>
培训课程
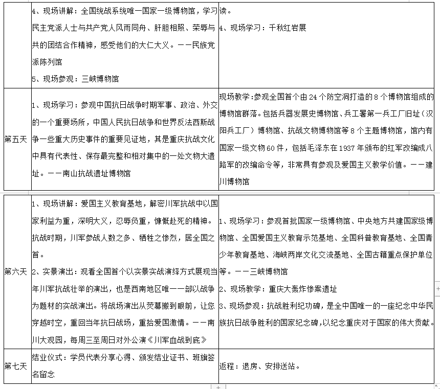
红岩精神七天培训方案
来源: 日期:2020-03-16 17:27:53 人气:
1289
专题教学和现场教学内容可根据学员单位需求围绕培训主题自由搭配量身定制培训课程方案
标签:
重庆红色培训
重庆红色培训机构
重庆党政培训
上一篇:
重庆红色精神教育培训三日活动方案
下一篇:
没有资料
在线客服
在线QQ
在线客服
联系我们
联系我们
177-2357-2345
邮箱:78900205@qq.com
QQ:78900205
重庆党员干部培训基地